top of page
Create Your First Project
Start adding your projects to your portfolio. Click on "Manage Projects" to get started
Spectrum Support App
Protoype Link
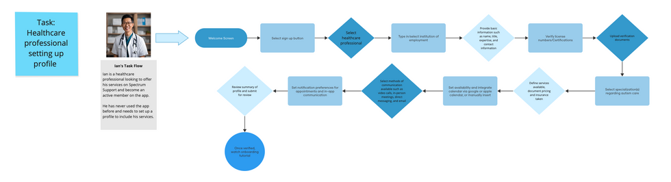
"Spectrum Support: A research-driven mobile app prototype designed for parents of children with autism and autism-care professionals. Developed through user research, interviews, testing, and iterative design, the app focuses on accessibility, intuitive navigation, and providing resources, advice, and scheduling tools to foster better support and communication for the ASD community."




















bottom of page

